Ponle más diseño: ¿Qué es una variable de desempeño?
Probablemente hayan leído la historia de «Los Tres Chanchitos», un grupo de hermanos que deciden construir sus casas con diferentes materiales mientras un lobo viene a atacarlos. En la historia, cada chanchito elige un material distinto para su casa: paja, madera y ladrillo. Si pudiéramos hacer una evaluación de un programa de construcción de viviendas en el escenario de «Los Tres Chanchitos», la variable de desempeño sería el nivel de resistencia de las casas ante los ataques del lobo.
La historia de los Tres Chanchitos puede parecer graciosa, pero no está tan alejada de la realidad. Los programas de vivienda también tienen variables de desempeño que, aunque no mida la resistencia ante un lobo feroz, sí lo hacen ante desastres naturales. Al igual que en el cuento, donde la casa de ladrillo demuestra ser la más efectiva, en la vida real, la durabilidad y seguridad de las viviendas frente a amenazas como terremotos, huracanes o inundaciones son cruciales. Evaluar estos factores nos ayuda a garantizar que las viviendas proporcionen la protección necesaria a sus ocupantes.
Así como los programas de vivienda tienen sus variables de desempeño específicas acorde al objetivo del programa, los programas implementados dentro de nuestra organización poseen sus propias variables de desempeño.
“Una variable de desempeño es una métrica utilizada para evaluar la relevancia, eficacia, eficiencia, calidad, efectividad y costo-efectividad de nuestro programa o proyecto.”
¿Por qué es importante contar con variables de desempeño?
Imagínate que el día de mañana te solicitan diseñar los Términos de Referencia para la evaluación de tu proyecto, ¿por dónde empezarías?, ¿qué tipo de evaluación crees que se necesita? ¿Una evaluación de diseño? ¿Una evaluación de procesos?, ¿Una evaluación de impacto?, ¿Una de costo-efectividad? ¿Qué criterios técnicos utilizarías para seleccionar el tipo de evaluación y hacer el mejor uso de los recursos disponibles para el estudio? Muchas preguntas. Mucha angustia.
Aquí es donde entran las variables de desempeño. Nuestras variables de desempeño son un vehículo que nos permite tangibilizar o darle vida real al concepto desempeño. El término desempeño es una abstracción que puede entenderse de muchas maneras. Para una parte de nuestro equipo el desempeño puede significar impacto, para otro grupo el desempeño puede concebirse como la entrega de los productos y servicios de nuestro proyecto. Las variables de desempeño limpian toda esta confusión y nos proveen de un marco analítico que le abre paso a un lenguaje y sentido común que va a guiar el diseño de nuestros Términos de Referencia.
¿Qué variables de desempeño existen?
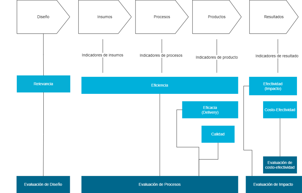
En The Why Hub trabajamos con seis variables de desempeño contenidas en el siguiente esquema:

Este esquema se enmarca en la cadena de resultados de nuestra Teoría del Cambio (ToC) (1), ilustrando cómo se evalúan las diferentes fases de nuestro proyecto: desde las necesidades que queremos resolver hasta los resultados finales. Para cada fase de nuestra cadena de valor hay una variable de desempeño. Y cada variable de desempeño tiene un tipo de evaluación. Pasamos de la confusión y la angustia al orden y el control.
Ahora veamos en qué consiste cada una de las variables de desempeño:
- Relevancia: La relevancia de un proyecto se refiere a la adecuación de su diseño y objetivos en relación con las necesidades identificadas y el contexto específico en el que se implementa. Para evaluar la relevancia, es fundamental examinar si el diseño cuenta con una lógica causal válida que responda a dichas necesidades.
- Eficiencia: La eficiencia en un proyecto se refiere a la asignación óptima de los recursos disponibles para maximizar los resultados. Para evaluar la eficiencia, se utilizan herramientas como los reportes periódicos de seguimiento y la evaluación de procesos.
- Eficacia: La evaluación de eficacia se centra en verificar si el proyecto está alcanzando las metas que están bajo su control. Se evalúa si los bienes y servicios se entregan según lo planificado, si llegan al público objetivo y se analiza la tasa de filtración y subcobertura.
- Calidad: La evaluación de calidad en un proyecto verifica si se cumplen los estándares establecidos.
- Efectividad: La evaluación de efectividad se enfoca en determinar si el proyecto está alcanzando los resultados esperados, especialmente aquellos que no están completamente bajo control del equipo. Se analiza cuáles son los elementos que más contribuyen al éxito, los efectos inesperados y si los componentes del programa se complementan o compiten entre sí.
- Costo- efectividad: La costo-efectividad de un proyecto evalúa si el impacto generado justifica el costo de su implementación. La evaluación de la costo-efectividad se realiza mediante un análisis específico que compara los resultados obtenidos con la inversión realizada.
Las variables de desempeño son esenciales para la evaluación y mejora continua de programas y políticas. Cada institución tiene su enfoque particular, pero todas buscan cumplir sus promesas. Al utilizar estas variables, las organizaciones pueden pasar de la confusión y la angustia al orden y el control en el proceso de evaluación de desempeño de cada uno de sus proyectos.
(1) Para complementar este artículo y así tengas las herramientas completas en el mundo del diseño en Seguimiento, Evaluación y Aprendizaje, te invitamos a leer nuestro artículo de Teoría del Cambio.

Deja una respuesta